Free_MacBook_Pro_3.png

Dealer Fixed Advisory Board – General Motors

 

Redesigning GM’s Dealership Support Platform – “Dealer Fixed Advisory Board”.

Boosting operational efficiency & dealer satisfaction across a $B+ revenue network

Two floating open laptops showing different screens within the Dealer Fixed Advisory Board Web Application
 

My Role:
Lead designer
Interaction designer
Visual designer
Prototype
Design system

 

Platform:
Desktop Web
Mobile Web

 

Project Overview

As part of GM's initiative to improve dealership operations, I led the redesign of the Dealer Fixed Advisory Board (DFOAB) platform. This internal tool is crucial for resolving dealership issues promptly, minimizing downtime, and maintaining smooth operations across GM's extensive U.S. dealership network.​

DFOAB is an internal GM unit focused on resolving dealership issues quickly to minimize downtime and keep operations running smoothly. It’s structured into seven committees:

  1. Customer Experience

  2. Product Quality & Service Operations

  3. Service Retention & Retail Marketing

  4. Supply Chain

  5. Systems & Communications

  6. Wholesale Development

  7. Non-DFOAB (Miscellaneous)


Problem

The existing DFOAB tool, developed years prior by an offshore IT vendor, was outdated and inefficient. Dealerships faced challenges such as unresolved support tickets, leading to significant revenue losses and increased customer dissatisfaction.

In response, many dealerships resorted to emails and voicemails, overwhelming DFOAB teams and creating a backlog of unattended requests.​

A laptop showcasing the homepage of how the application looked before the redesign took place

Pre-existing legacy application landing page.

A laptop showcasing the homepage of how the issues page looked before the redesign took place

Pre-existing legacy application issue management & tracking page.


Opportunity

How could we help improve the cross-collaboration workflows between DFOAB Committees and GM Dealership Teams to enhance dealership operations, safeguarding revenue loss and customer satisfaction?


gOALS

  1. Streamline communication and ticket tracking for enhanced transparency and accountability.

  2. Accelerate resolution times for critical dealership issues.

  3. Improve usability for both GM staff and dealers.

  4. Reduce customer churn and safeguard revenue by boosting dealer satisfaction and operational efficiency


Phase 1: Discovery & Research

To kick off the project, I led five key stakeholder engagements to align on goals, uncover pain points, and build trust across teams:

  1. Stakeholder Engagement: Conducted consultations with GM business partners to define strategic objectives, including reducing unresolved issues and improving dealer satisfaction.​

  2. Committee Roundtables: Held discussions with all seven DFOAB committees to understand workflow challenges, uncovering issues like unclear ownership and overwhelming manual processes.​

  3. Dealership Focus Groups: Engaged with dealership managers who expressed frustrations about the lack of transparency and accountability in issue resolution.​

  4. Engineering Engagement: Shared early insights with engineering leads to align on user needs and begin collaborative planning around system functionality.

  5. Persona Development: Created detailed personas for dealership owners, DFOAB committee members, and GM business partners to guide design decisions.​

  6. Customer Journey Mapping: Led sessions to map out customer journeys, identifying pain points and opportunities for improvement.

Persona Document 1

I began by creating personas to help our team understand the different archetypes at play. Pictured here are the personas for a Dealership Owner and a DFOAB committee staff member, known as a “Scribe”.

Persona Document 2

Pictured here are the personas for a GM Business Partner and a second Dealership Owner

Leading a persona and customer journey white-boarding session @ the GM IT innovation center in Roswell, GA. Here I printed out all of the personas pictured above and used sticky notes + dry erase marker to visually walk through the stages of our customer journey’s.

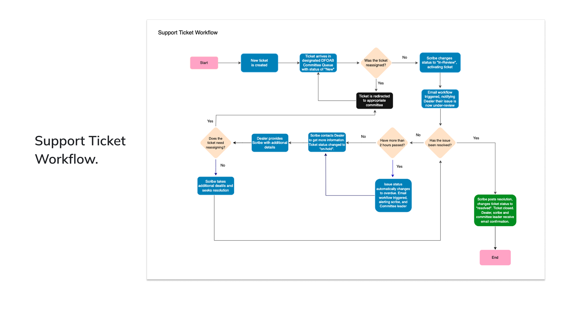
Workflow Illustration 01

Workflow Illustration 02

Workflow Illustration 03

Workflow Illustration 04


Phase 2: Weighing trade-offs

Throughout the discovery and information gathering process, I began identifying and assessing various trade-offs that needed to be made. Balancing competing priorities between user needs, business goals, and technical constraints were important to take into account early, as they directly impacted and shaped the design process.


Phase 3: Ideation & Design

With a deep understanding of user needs, business goals, technical constraints and the existing platform shortcomings, I began translating insights into an actionable product roadmap. I led a series of collaborative sessions to shape both design and technical solutions that balanced immediate impact with long-term value.

Key Problems to Solve:

  1. Unified Dashboard – Give DFOAB committees, dealers, and GM staff real-time visibility into all open issues.

  2. Status Tracking – Provide updates throughout the issue lifecycle, from submission to resolution.

  3. Smarter Search & Filtering – Help users find existing issues to avoid duplication.

  4. Dealer-to-Dealer Engagement – Enable collaboration before DFOAB involvement via a self-serve model.

  5. Personalized Views – Surface relevant issues and updates for each dealer.

  6. Simplified Submission – Streamline how issues are reported and tracked.

  7. Integrated Contact Info – Centralize dealership contact access within the platform.

Cross-Functional Alignment
Working closely with Engineering from the start, we assessed technical feasibility and explored creative solutions to constraints. This partnership ensured shared ownership and helped shape how features like issue classification, status tracking, and prioritization would executed.

A white board that has different ideas and early design concepts.

Whiteboard brainstorming design ideas as well as technical improvements


Phase 4: Usability Testing & Revisions

I created two tailored usability testing environments—one for DFOAB committee members and another for our dealer focus group—each with task flows aligned to their real-world workflows.

To validate assumptions and refine the experience, I incorporated A/B testing into both environments. This approach generated actionable insights that directly informed the final product design.


Phase 5: Design System

  1. Component Library: Established a scalable design system and component library to ensure visual consistency and support future growth.

  2. Iterative Design Process: Led multiple design sprints, involving GM business partners and dealer focus groups to gather feedback and drive continuous improvement.​

A created design system that would be used to create consistency on the new DFOAB application

Font, color, component and style examples


Phase 6: Iterative Design Process

Led multiple design sprints to refine the interface with a focus on usability and functionality. Involved GM business partners and the dealer focus group throughout to gather feedback and drive continuous improvement.

V1 – simple and direct homepage.

Assumption
First explored using a simple but modern grid approach to drawing attention to key actions. Dealers would be able to easily interact with the platform and take action quickly.

Design Changes
• Simplified user actions, removing inapplicable information.
• Added notification bar for announcements.
• Explored a “social” design look & feel based on stakeholder feedback.

Results/Feedback
The stylistic approach was poorly received—business teams and dealers felt the design was too playful and lost the feel of a professional tool.


V2 – reducing user decisions

Assumption
To reduce onboarding friction, I hypothesized that opening the app directly on the issues board would minimize clicks and immediately surface live issues for dealers and business teams.

Design Changes
Removed the homepage landing screen
• Introduced a collapsible main navigation menu
• Preserved the “social” aesthetic per stakeholder feedback

Results & Feedback
Stakeholders appreciated starting on the issues page—this visibility helped prevent duplicate tickets by surfacing existing issues. However, they found the hidden menu cumbersome and felt the interface lacked a professional polish.

Next Steps
I conducted targeted benchmarking sessions to gather deeper insights and inform further refinements.


V3 – intersection of business professional meets social.

Assumption
Adopting a more traditional business application look and feel
with modern, subtle enhancements like refined color and iconography would create a more appealing and appropriate user experience.

Design Changes
• Added subtle iconography to further enhance modern application feel.
• Introduced a fixed left navigation to address “hidden” navigation feedback
• Implemented social-professional look and feel through use of color, layout, and typography.

Results/Feedback
Positive reception from both business and dealership teams. Concerns about filters being “hidden” were raised. Business stakeholders wanted to incentive dealers to look through resolved or in-progress issues before creating a new ticket to prevent duplication.


V4 – bringing it all together

Assumption
By integrating the sum-total of feedback received, the solution presented would address stakeholder concerns while maintaining optimal experience for the user.

Design Changes
• Dynamic fixed filters added to right side of application.
• Color-coded issue status markers added to help users identify relevant issues.

Results/Feedback
Excited responses from both business and dealership stakeholders. The business was “more than happy” about the final results and felt their concerns were listened to. Dealers were impressed with ease of use behind looking through other submitted tickets and navigating the tool.


Key Features Implemented.

Solution #1: Introduction of the Trending Dashboard.

A key feature launch was the Trending Dashboard, designed to drive visibility, accountability, and efficiency across all users:

1. Personalized Dashboards for DFOAB Committees.
Each of the seven committees received a tailored dashboard showing real-time metrics—unresolved, overdue, unassigned, on hold, and resolved issues—specific to their domain. Hourly ticket trends provided insights into peak activity and operational bottlenecks.

2. Dealer-Facing Insights.
Dealers gained access to similar dashboards, with added visibility into the top issues affecting their region. This helped reduce duplicate submissions and empowered dealers with relevant, up-to-date information—especially around recurring concerns like supply chain disruptions.

3. Real-Time Transparency.
Average response times (in hours and minutes) were made visible to both internal teams and dealers, promoting trust, accountability, and performance transparency across the platform.


Solution #2: Introducing the Issue Status Tracker.

To improve how DFOAB committees managed incoming issues, I designed a robust status tracking system with the following key features:

1. Response Deadlines.
Introduced deadlines for initial responses to accelerate resolution and reduce unattended issues.

2. Flexible Reassignment.
Enabled issues to be reassigned across committees, helping ensure no request fell through the cracks.

3. Real-Time Status Updates.
Allowed committee members to update issue statuses in real time—boosting transparency and keeping dealers informed throughout the resolution process.

4. Priority Management.
Empowered teams to escalate or de-escalate issue priority, ensuring urgent matters were addressed promptly.

5. Private Notes.
Added a space for internal notes to provide context and aid collaboration within committees.

6. Automated Notifications.
Triggered email alerts to both dealers and committee members whenever an issue's status changed—keeping all parties aligned and informed.


Solution #3: Introducing robust filtering and improved UX for All Issues Page.

The Enhanced Issues Page introduced several key features to improve visibility and efficiency for all users:

1. Clear Issue Statuses.
Each issue now displays its current resolution stage, eliminating confusion about whether a DFOAB committee has received it.

2. Advanced Filtering.
Introduced filters for GM business partners, dealership staff, and DFOAB committees to easily sort issues by criteria like:

• Status
• Priority
• Committee
• Region
•Response deadline

3. Priority Indicators.
Each issue includes a visible priority status, ensuring that both GM dealers and business staff can quickly identify urgent issues and act accordingly.


Solution #4: Introducing community driven posts.

Issue Resolution Enhancement.
To address the time dealers spent on external forums seeking solutions, I introduced a social community feature within the application, enabling dealers to interact directly with submitted issues. This "self-serve" model fostered collaboration and improved resolution efficiency by allowing dealers to:

1. Share Experiences.
Echo similar problems to increase visibility and prioritize widespread issues.

2. Offer Interim Solutions.
Provide helpful advice while awaiting an official GM response.

3. Official GM Resolution.
Once resolved, an official GM response is displayed prominently, offering a definitive solution for future reference and creating a collaborative support environment.


Solution #5: Introduction of the Dealer “My profile” page:

In response to dealer feedback, we introduced the "My Profile" page, offering a quick overview of all submitted issues. Dealers can easily track the status of each issue, categorized as:

1. Waiting to be assigned
2. In review
3. Overdue
4. Resolved

This update provided dealers with immediate access to critical information, improving their ability to track and manage issue progress efficiently.


Solution #6: Streamlined issue submission page

Issue Submission Enhancement.
I simplified the issue submission process with a clear, concise form, allowing dealers to quickly submit issues without ambiguity. This enhancement ensured all necessary details were captured accurately, enabling faster and more effective resolutions.


Solution #7: Integrating the Dealer contact book.

Dealer Contact Book Enhancement.
I introduced a Dealer Contact Book, giving dealers and DFOAB committees instant access to dealership contact details within the app. This centralization allowed dealers to quickly connect with peers, fostering collaboration and enhancing problem-solving efficiency.


Post-Launch Testing.

Following the product launch, I closely monitored initial responses and key metrics. By maintaining ongoing collaboration with our dealer focus group, I continued to uncover improvement opportunities, ensuring the product evolved based on real user feedback.


Results & Impact.

In the quarter following the launch, the DFOAB GM business team reported:

  • 90% Reduction in unresolved and unattended dealer issues

  • 35% Increase in dealer engagement across North America

  • 97% Acceptance rate across registered users on the platform, strengthening loyalty, trust, and reducing turnover

  • Recognition: Received appreciation letters highlighting analytical skills, insights, and significant business impact, underscoring the project's success in setting new standards for customer service operations at GM.​

A high priase testimonial Jeffrey received from the Director of the organization that owned the new product.

From the Director of Global Sales, Marketing & Customer Experience Divison: Publicly recognized the strategic importance of the project and its alignment with GM’s long-term customer engagement goals.


Appreciation Letters I received from our Business Partners: Highlighting my analytical skillset, insight and significant business impact, underscoring the project’s success in setting new standards for customer service operations at GM.


Reflections.

This project underscored the importance of user-centered design and cross-functional collaboration in developing tools that meet both business objectives and user needs. By focusing on essential features and maintaining open communication with stakeholders, we delivered a product that significantly improved dealership operations and customer satisfaction.


Return to all work